
四川在线记者 李丹
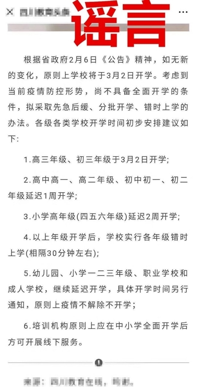
近日,有部分自媒体在网上传播四川省学校将于3月2日开学。2月20日,四川在线记者向四川省教育厅了解,确认此信息为虚假信息。

教育厅重申,将坚持“三不原则”,严控春季开学时间。坚持大局为重,防控优先,疫情响应不解除不返校;坚持省上统筹,属地负责,物资保障不充分不开学;坚持生命至上,健康第一,措施落实不到位不开课。根据当前疫情发展形势,全省各级各类学校(高校、中小学、中职学校、幼儿园、校外培训机构)2020年2月底前暂不开学。
目前,教育厅正在会同各市(州)教育行政部门指导各级各类学校细致全面地做好开学方案和准备工作。具体开学时间将视疫情防控情况,经科学评估后确定,届时提前向社会公布。请广大师生、家长和网友从官方权威渠道获取信息,不传谣、不信谣!